Global Manufacturer Giant — Automated Provisioning & Build Framework
Summary
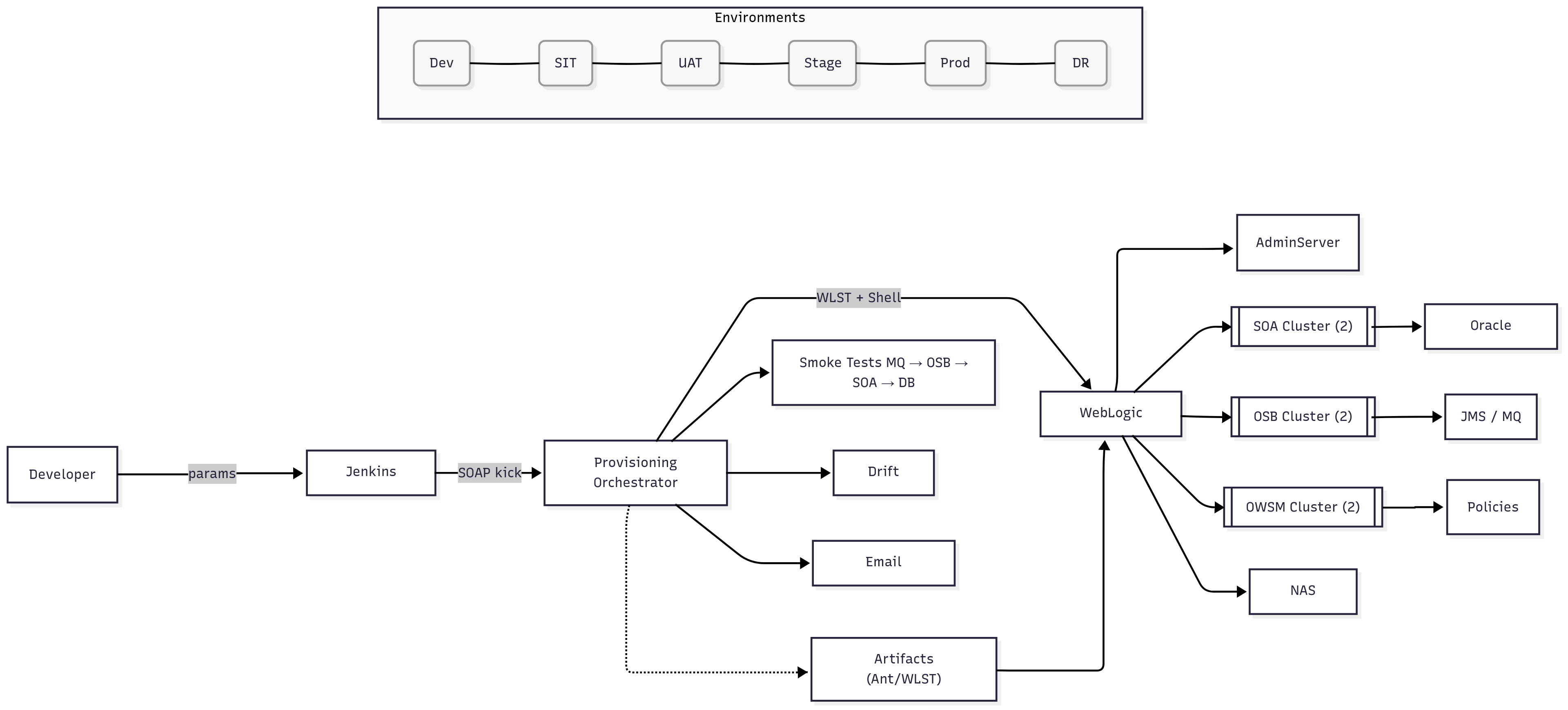
Delivered a property-driven provisioning & build framework that created identical WebLogic/SOA environments (Dev, SIT, UAT, Stage, Prod, DR) in hours instead of weeks. Using WLST + shell with Ant/Maven under Jenkins, the framework stood up admin, SOA, OSB, OWSM clusters, applied Oracle AIA patches, configured JDBC/JMS/NAS, deployed baseline services, ran smoke tests, and notified stakeholders.
Problem
- Slow, manual stand-ups: New environments took weeks of ticket chains and hand edits, causing release delays.
- Config drift: Each environment diverged (ports, clusters, JMS, policies), increasing incidents and rework.
- Fragmented toolchain: Builds, deployments, and infra steps ran in silos; no single, auditable pipeline.
- Legacy interfaces: Predominantly SOAP/XML and MQ, with limited early REST—tooling needed to respect that reality.
Solution Mechanics
Primary pattern: API-led orchestration (toolchain orchestration for provisioning/builds via Jenkins + Ant Script controllers).
Secondary pattern (targeted): Rules/validation for property templates and smoke-test gates.
-
Provisioning Orchestrator
- ANT Script Orchestrator coordinating provisioning phases (prepare → create → configure → deploy → test → notify).
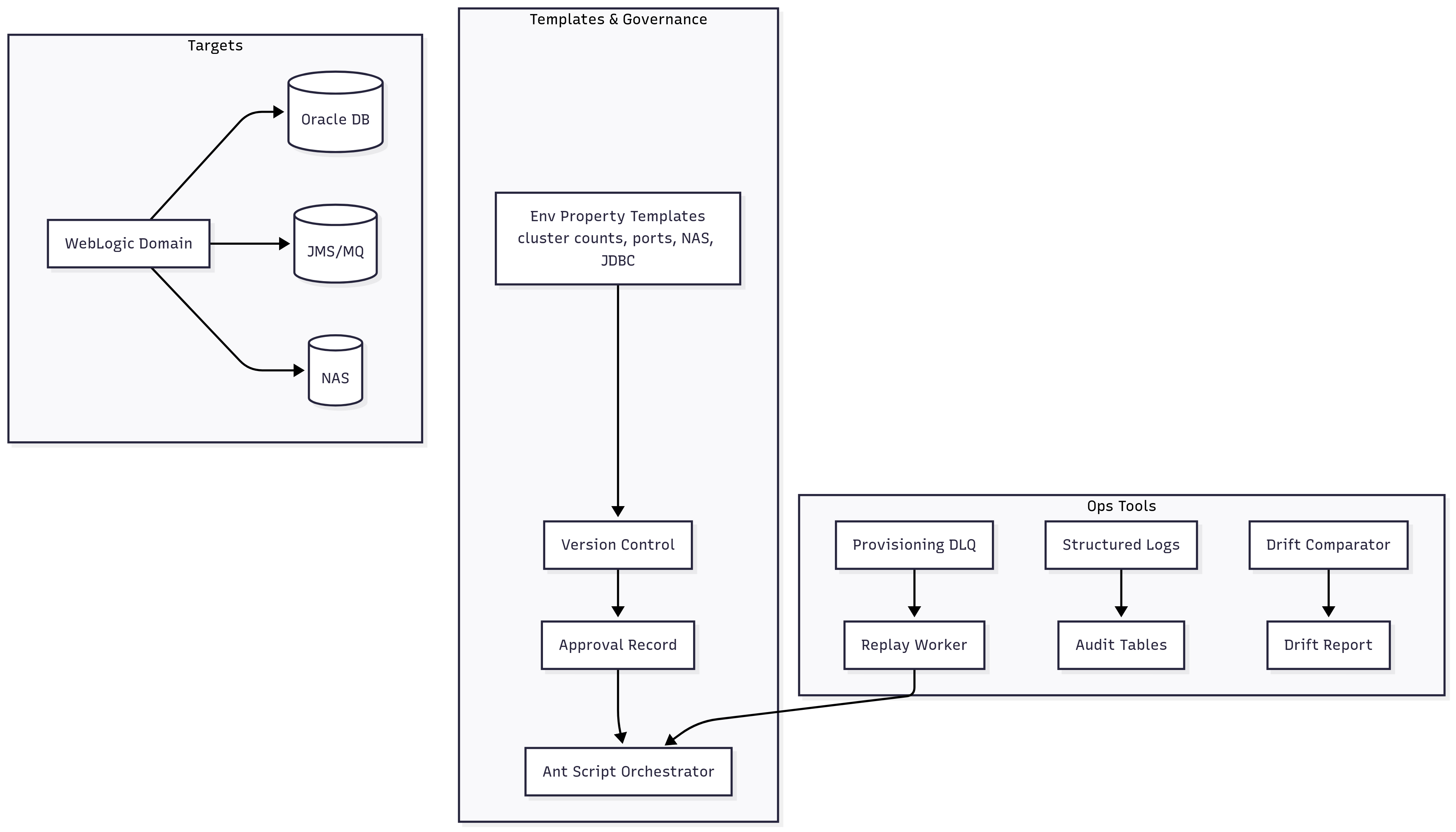
- Tracks run state in Oracle DB (audit tables for actions, versions, artifacts).
- Exposes ops for controlled kicks from Jenkins and for approvals.
-
Build & Artifact Layer
- Ant/Maven projects package composites, OSB resources, config plans, and test stubs.
- Jenkins pipelines parameterized by env property files (cluster counts, port ranges, NAS paths, JDBC endpoints).
- Optional internal artifact repo for versioned bundles.
-
Infra Automation Layer (WLST + Shell)
- Creates WebLogic domain with AdminServer plus clusters for SOA (2 nodes), OSB (2 nodes), OWSM (2 nodes)—all property-driven.
- Configures JDBC data sources, JMS modules/filestores, work managers, coherence caches (where applicable).
- Mounts NAS for common artifacts/config; applies Oracle AIA patch set.
- Starts clusters, validates health, and writes structured logs for each phase.
-
Configuration & Deployment
- Deploys baseline SOA composites and OSB projects (canonical transforms, test stubs).
- Applies OWSM policies for security; registers policy overrides per environment.
- Seeds reference data (endpoints, routing, retry policies) via DB scripts.
-
Test Harness & Notifications
- Executes end-to-end smoke tests (e.g., MQ → OSB → composite → DB roundtrip).
- On success: publishes run summary and emails stakeholders (Ops/QA/Dev).
- On failure: captures artifacts/log excerpts and emails owning teams with next steps.
-
Environment Topology (each env)
- AdminServer (domain control).
- 2× SOA servers, 2× OSB servers, 2× OWSM servers (clustered, identical config from NAS).
- Oracle DB schemas for runtime/config.
- JMS/MQ endpoints and DLQs per integration domain.
-
Governance & Observability
- Versioned property templates with approvals; drift reports (actual vs template).
- Jenkins + DB run history, artifact checksums, change log.
- DLQ/replay scripts for provisioning events; runbooks for rollback.
Diagram 1 - Context Diagram — One-click, property-driven provisioning across identical environments

Diagram 2 - Sequence — Jenkins-triggered WLST provisioning with smoke test and notifications

Diagram 3 - Operations — DLQ/replay, template versioning, and drift reporting

Process Flow
- Jenkins job starts with selected env properties (Dev/SIT/UAT/Stage/Prod/DR).
- Ant script orchestrator logs a run with those parameters and invokes WLST/shell to create the domain, clusters, and mounts NAS.
- Scripts configure JDBC/JMS/filestores/work managers and apply Oracle AIA patches.
- Ant/Maven deploy baseline OSB/SOA artifacts and OWSM policies.
- Health checks ensure servers/clusters are running & reachable; logs captured.
- Smoke tests execute a MQ→OSB→SOA→DB flow; results persisted.
- On success, the orchestrator sends email notifications with run summary; on failure, sends failure notices with logs and owners.
- Drift report generated vs template; DLQ/replay tools address any provisioning events that faulted.
Outcomes
- Provisioning lead time: weeks → hours through one-click, property-driven automation.
- Zero-drift parity: Identical config across Dev→DR, reducing “works-in-Dev” incidents.
- Higher release cadence: Repeatable builds with smoke-test gates reduced rollbacks.
Strategic Business Impact
- Accelerated time-to-market (Verified): ~1–2 weeks faster per new environment or full rebuild, evidenced by Jenkins run histories and change logs.
- Stability uplift (Proxy): Fewer config-related incidents due to parity and smoke-test gating.
- DR readiness (Modeled): Shorter cutover times assumed from automated domain creation and policy/application redeploys.
Role & Scope
Owned architecture and implementation of property templates, WLST/shell automation, Jenkins pipelines, SOA composite orchestrators, OSB/SOA baseline bundles, OWSM policy setup, Oracle DB change scripts, smoke-test harness, notifications, and drift reporting.
Key Decisions & Trade-offs
- Property templates vs bespoke per-env scripts → one source of truth, but requires upfront modeling and approvals.
- WLST automation over manual console → speed and repeatability, at the cost of script maintenance across WebLogic versions.
- ANT script orchestration + Jenkins → auditable, resumable runs; adds a controller layer compared to pure CI.
- NAS for shared config → simple and fast; introduces dependency on storage availability and mount governance.
- SOAP/MQ-first integrations (era reality) while gradually adding REST → maximum compatibility, slower modernization.
Risks & Mitigations
- Script brittleness across patch levels → CI smoke runs per patch; versioned WLST libraries and golden images.
- Secrets in automation → wallet/credential store integration; masked logs; least-privileged DB users.
- NAS outages → dual-path mounts, health checks, failover runbooks.
- MQ/JMS faults during smoke tests → DLQ with replay tooling; retries with backoff.
- Policy/version drift (OWSM) → policy version pinning and environment-wide audits before release.
Suggested Metrics (run-time SLOs)
- Provisioning lead time p50/p95 (trigger → smoke pass).
- Success rate per phase (create/config/deploy/test).
- Config drift score (template vs actual) and drift MTTR.
- DLQ depth & replay age for provisioning events.
- DR cutover rehearsal time (target → achieved).
- Change failure rate and rollback frequency post-provision.
Closing principle
Make environments identical by construction—then let smoke tests, not heroics, decide when to ship.