Tier 1 Med Tech — Supply-Chain Compliance & Traceability Suite (Procurement + Receiving + Trade)
Summary
Unified procurement, receiving traceability, and trade-compliant shipping into a single API-led program on Azure. The platform enforces contract-first data standards, propagates lot/serial traceability end-to-end, and automates compliance documents—reducing disputes, accelerating recalls, and smoothing cross-border clearance.
Problem
Purchase orders, acknowledgments, ship notices, transport details, and receipts were inconsistent across partners. Warehouses lacked fast lot/serial lookups; recalls were manual; customs documentation was incomplete—leading to planning errors, regulatory risk, and delays.
Solution Mechanics
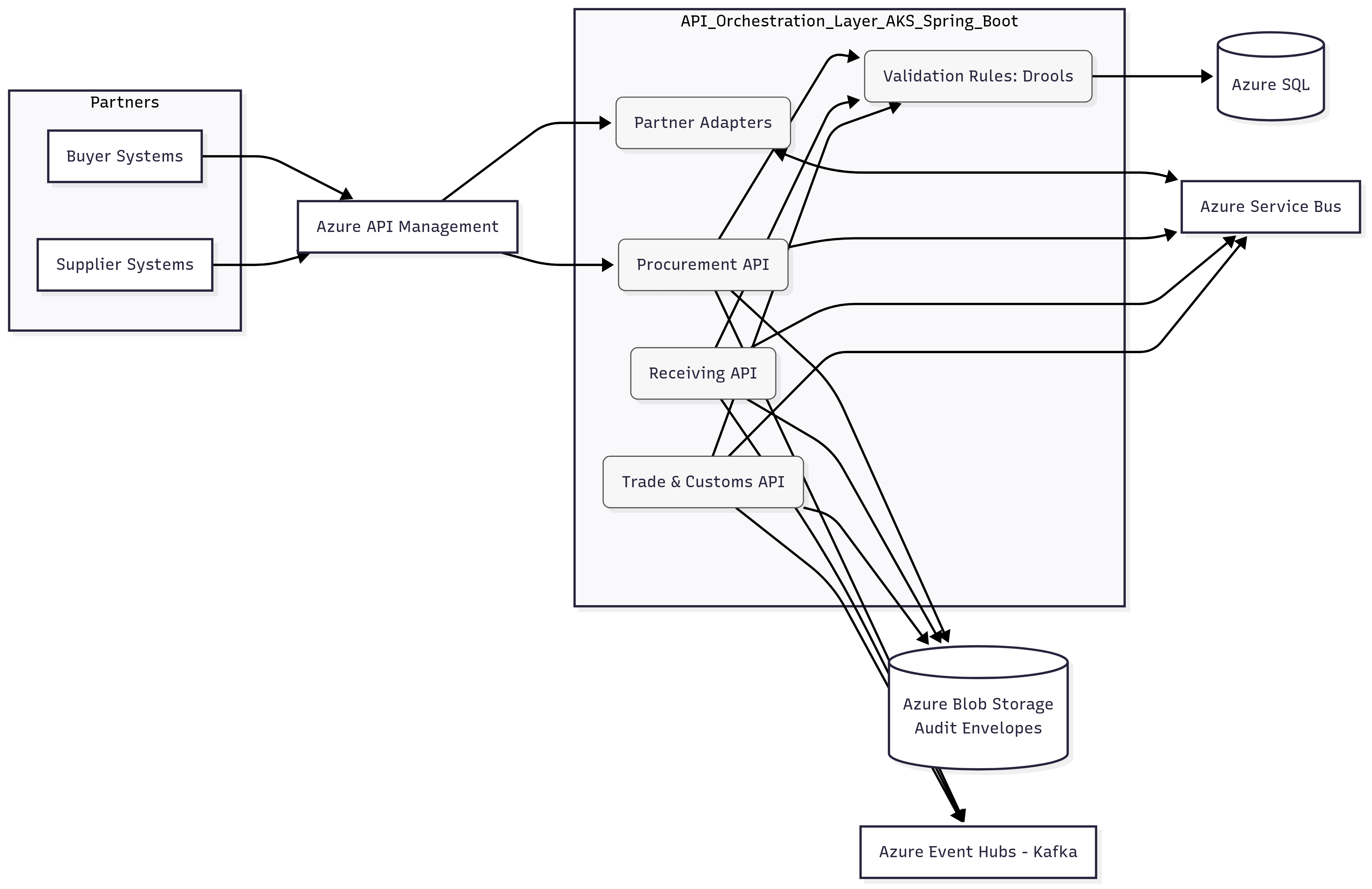
Primary pattern: API-led orchestration (Java + Spring Boot on AKS; Azure-first).
-
Edge & Security
- Azure API Management (APIM) as front door with OAuth2/JWT, subscription keys, rate limits, and request/response validation.
- Azure Key Vault for secrets; App Insights / Azure Monitor for metrics and logs.
-
API Orchestration Layer (AKS / Spring Boot)
- Procurement API — PO create/change/cancel, supplier acknowledgments, pricing/terms checks.
- Receiving API — ASN intake, arrival/check-in, discrepant/damaged handling, receipt confirmation, ATP updates.
- Trade & Customs API — transport movement details, compliant invoicing (duties, taxes, codes), re-invoicing support.
- Partner Adapters — per-supplier translators mapping partner payloads ↔ canonical Global Format; idempotency, retries, timeouts.
-
Data, Events & Audit
- Azure SQL — transactional records (POs, receipts, invoices) with correlation/audit fields.
- Azure Blob Storage — immutable audit envelopes (PO, ASN, movement, receipt, invoice).
- Azure Service Bus (queues/topics) — reliable command/callback, DLQ + replay.
- Azure Event Hubs (Kafka) — change streams for analytics, dashboards, and downstream consumers.
- Drools — validation rules (required fields, code sets, date logic) with an audited invalid store.
Diagram 1 - Context — API gateway, services, and Azure messaging

Diagram 2 - Sequence — PO → Ack → ASN → Transport → Receipt

Diagram 3 - Operations — DLQ & replay; audit envelopes on Blob

Process Flow
- Create PO / Changes submitted via Procurement API; contract checks run; record stored in Azure SQL and envelope written to Blob.
- Supplier acknowledgment confirms lines/quantities/price/terms; rules validate status and identifiers before acceptance.
- Advance ship notice (ASN) received; Receiving API prepares dock tasks and publishes events for warehouse planning.
- Transport & movement data (mode, equipment, routing, planned/actual dates, seals) captured by Trade & Customs API.
- Goods receipt posts with discrepant/damaged classifications and ATP updates for planning; traceability (lot/serial/expiry) recorded.
- Compliant invoicing generated with duties/taxes/charges; re-invoicing supported where jurisdiction requires.
- Events to Service Bus/Event Hubs fan out to ERP, WMS, analytics; DLQ + replay handle partner defects; dashboards track SLOs.
Outcomes
- Cleaner handoffs across PO → Ack → ASN → Transport → Receipt via one canonical contract. (Verified in env tests.)
- Recall-ready traceability with lot/serial/expiry linked from receipt to invoice and warehouse lookup. (Proxy via coverage rates.)
- Smoother cross-border compliance through complete transport and invoice data. (Proxy via clearance cycle-time trend.)
Strategic Business Impact
- Fewer supplier/carrier disputes (Proxy): standardized evidence (ASN, movement, receipt) reduces reconciliation time.
- Faster recalls (Proxy): traceability fields enable targeted pulls and shipping holds.
- Reduced compliance friction (Proxy): audit-ready invoices and movement data lower clearance delays.
Method tags: Verified (measured in env tests), Proxy (leading indicators: contract conformance, traceability coverage, DLQ trend).
Role & Scope
Owned architecture for APIM products/policies, AKS services (Procurement, Receiving, Trade & Customs, Adapters), Azure SQL/Blob schemas, Service Bus/Event Hubs wiring, Drools validation, and observability; aligned contracts across procurement/logistics/compliance.
Key Decisions & Trade-offs
- Contract-first API layer vs ad-hoc mappings: higher upfront modeling, lower lifetime integration cost.
- Service Bus for reliability + Event Hubs for analytics: operational safety plus observability.
- Immutable envelopes on Blob: cheap retention with metadata indexing vs slower ad-hoc queries.
- Single transactional store (Azure SQL): integrity over polyglot write complexity.
Risks & Mitigations
- Partner variability → contract tests per partner + adapter regression suites.
- DLQ growth → autoscale consumers, replay tooling, and alerting on age/depth.
- Traceability gaps → enforce required fields on receipt/invoice; fail fast with clear remediation.
- Transport data lateness → planned/actual date checks, exception queues, and SLA reporting.
Suggested Metrics (run-time SLOs)
- PO→Ack latency p95, ASN acceptance rate, Receipt posting p95.
- Traceability coverage (% invoices/receipts with lot/serial/expiry).
- Movement completeness (% shipments with planned & actual dates + equipment).
- DLQ depth/age and replay success rate.
- Contract violation rate by partner.
Closing principle
Contracts > code. Lock external standards at the edge, automate lifecycle, and keep audit trails immutable.